第四届中国城市治理创新优秀案例评选大会举行
1月11日,第四届中国城市治理创新优秀案例评选大会在北京大学政府管理学院举行。大会聚焦城市治理核心议题,集中展现新时代中国城市治理创新的实践成果与前沿探索,评选出第四届中国城市治理创新优秀案例征集评选活动十佳案例。
新华财经北京1月12日电(陈雪欣) 城治焕新,聚力笃行。1月11日,第四届中国城市治理创新优秀案例评选大会在北京大学政府管理学院举行。大会聚焦城市治理核心议题,集中展现新时代中国城市治理创新的实践成果与前沿探索,评选出第四届中国城市治理创新优秀案例征集评选活动十佳案例。
中国城市治理创新优秀案例征集评选活动总负责人、北京大学城市治理研究院院长俞可平表示,中国城市治理创新优秀案例评选活动是中国城市治理创新研究与奖励计划的重要组成部分,是由专业机构举办、以科学的标准和程序对城市治理创新进行评估的学术活动。评选活动旨在发现、鼓励、推广和总结中国城市治理创新的先进实践,引领中国城市治理创新的前进方向,确立一套适合中国国情的城市治理评估指标体系,推动城市治理的基础研究和对策研究,促进我国城市治理现代化。

图为中国城市治理创新优秀案例征集评选活动总负责人、北京大学城市治理研究院院长俞可平致辞
俞可平介绍,评选活动设立了一整套严格的申报评选程序和科学的标准,申请项目需具备组织性、自愿性、公益性、创造性、效益性、时效性。本次评选活动自2024年12月20日启动以来,共收到471个高质量案例,覆盖全国30个省区市。从案例类别看,基层治理类遥居榜首;从申报主体看,主要为党政机关,反映出中国城市治理创新党建引领、偏重治理的发展现状。经专家对申报案例初筛、复选、网上公示及实地调研考察,从471个案例中筛选出24个入围案例,涵盖城市规划、城市生态、智慧城市、城市管理、公共服务和基层治理等领域。
新华社中国经济信息社副总裁、新华数字政府研究中心副主任石为表示,城市治理是国家治理体系的重要基石,关乎民生福祉与城市高质量发展。新华数字政府研究中心作为服务国家及地方数字政府建设的专业智库,始终以赋能城市治理现代化为核心使命,通过深度参与国家层面政策文件的起草工作、举办城市治理智库会议、参与政务服务平台与基层高效能治理平台建设等一系列实践举措,将智库的专业研究优势切实转化为推动治理实践的效能优势。未来,中心将立足数字政府生态体系“融通者”的发展定位,与北京大学城市治理研究院深化合作,携手实现“学术深度”与“实践广度”、“理论高度”与“传播力度”的双向赋能、有机融合。

图为新华社中国经济信息社副总裁、新华数字政府研究中心副主任石为致辞
大会期间,经过项目答辩、闭门评审、集中投票、唱票计票等多个严谨环节,评选出第四届中国城市治理创新优秀案例征集评选活动十佳案例、优秀案例。

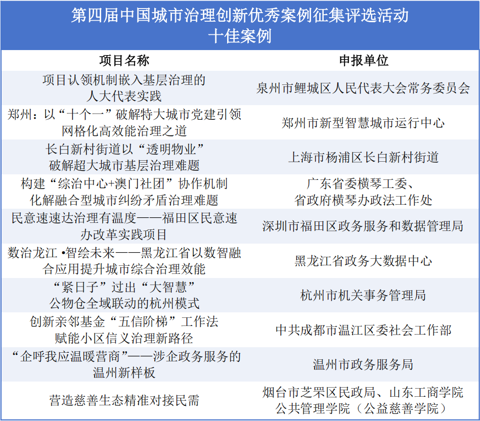
图为第四届中国城市治理创新优秀案例征集评选活动十佳案例

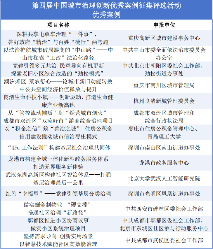
图为第四届中国城市治理创新优秀案例征集评选活动优秀案例
本次大会由北京大学城市治理研究院、新华数字政府研究中心联合主办。作为中国城市治理领域的重要交流平台,中国城市治理创新优秀案例征集评选活动由北京大学城市治理研究院于2018年发起,每两年举办一次,发掘推广了一大批具有示范引领作用的城市治理创新案例。
编辑:毛娜
版权声明:未经新华财经书面授权许可,严禁任何个人或机构以任何形式复制、引用本文内容或观点。
免责声明:新华财经(中国金融信息网)为新华社承建的国家金融信息平台。任何情况下,本平台所发布的信息均不构成投资建议。如有问题,请联系客服:400-6123115














